
휴이노는 자체 개발한 그래프 신경망(GCN) 기반의 부정맥 분류 딥러닝 모델 ‘ECG-GraphNet’의 연구 성과가 심장 부정맥 분야 국제학술지 ‘Heart Rhythm O2’에 게재됐다고 30일 밝혔다.
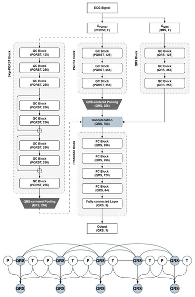
‘ECG-GraphNet’은 정상 심박(N), 상심실성 조기수축(S), 심실성 조기수축(V) 등 3가지 심박 패턴을 높은 정확도(F1 score)로 분류해 진단을 보조하는 기술이다. 기존 시계열 기반 AI 모델과 달리 심장의 전기적 활동을 의미하는 P-QRS-T 구간의 복잡한 상관관계를 그래프 형태로 모델링해 시간적·형태학적 특성을 동시에 학습하는 것이 특징이다. 또한 측정 시간에 따라 데이터 크기가 변화하는 가변 길이 데이터를 유연하게 처리할 수 있어 장기간 심전도 분석에도 적합하다.
휴이노는 ECG-GraphNet 기술이 웨어러블 의료기기와 결합해 병원 내 연속 모니터링과 재택과 장기 요양 환자 원격 관리에 실질적인 도움을 줄 것으로 기대하고 있다. 해당 AI 기술을 고도화해 자사 웨어러블 심전도 모니터링 솔루션 'MEMO Cue'에 적극 활용할 방침이다.
MEMO Cue는 환자의 심전도를 측정하는 ‘MEMO Patch’와 측정 신호를 원내 서버에 전송하는 ‘MEMO Link’, 그리고 환자종합관제시스템으로 구성된 복합 의료기기다. 올해 3월 건강보험심사평가원으로부터 ‘원격심박기술 감시 행위 요양급여 대상(EX871)’으로 인정받아 건강보험 수가를 획득했으며, 현재 국내 병원과 의료기관 납품을 통한 시장점유율 확대에 주력하고 있다.
또한 회사는 이달, 웨어러블 혈중 산소포화도 측정 의료기기 ‘MEMO Band’에 대해 식품의약품안전처 품목 허가를 취득하며 제품 라인업 확장에 성공했다.
길영준 휴이노 대표이사는 “이번 논문 게재는 심전도에 대한 AI 기반 분석 기술의 혁신성과 글로벌 수준의 연구 역량을 인정받은 결과”라며 “향후 웨어러블 기반 환자 모니터링과 진단 보조 시스템 분야에서의 기술 확장을 실현해 나갈 것”이라고 말했다.













